人工智能是当今社会的热点词汇,国家、各个行业都给予高度关注,教育界也掀起了一股浪潮,但是如何有标准有依据的在中小学领域开展中小学人工智能课程一直没有可参考的文本。

近日,中国教育学会中小学信息技术教育专业委员会发布《中小学人工智能课程开发标准(试行)》,此《标准》将于2021年12月30日开始实施。
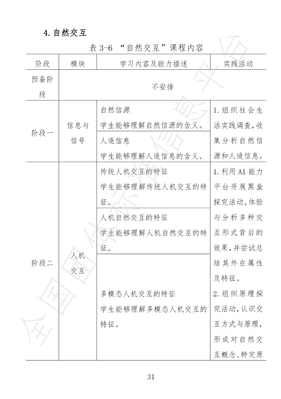
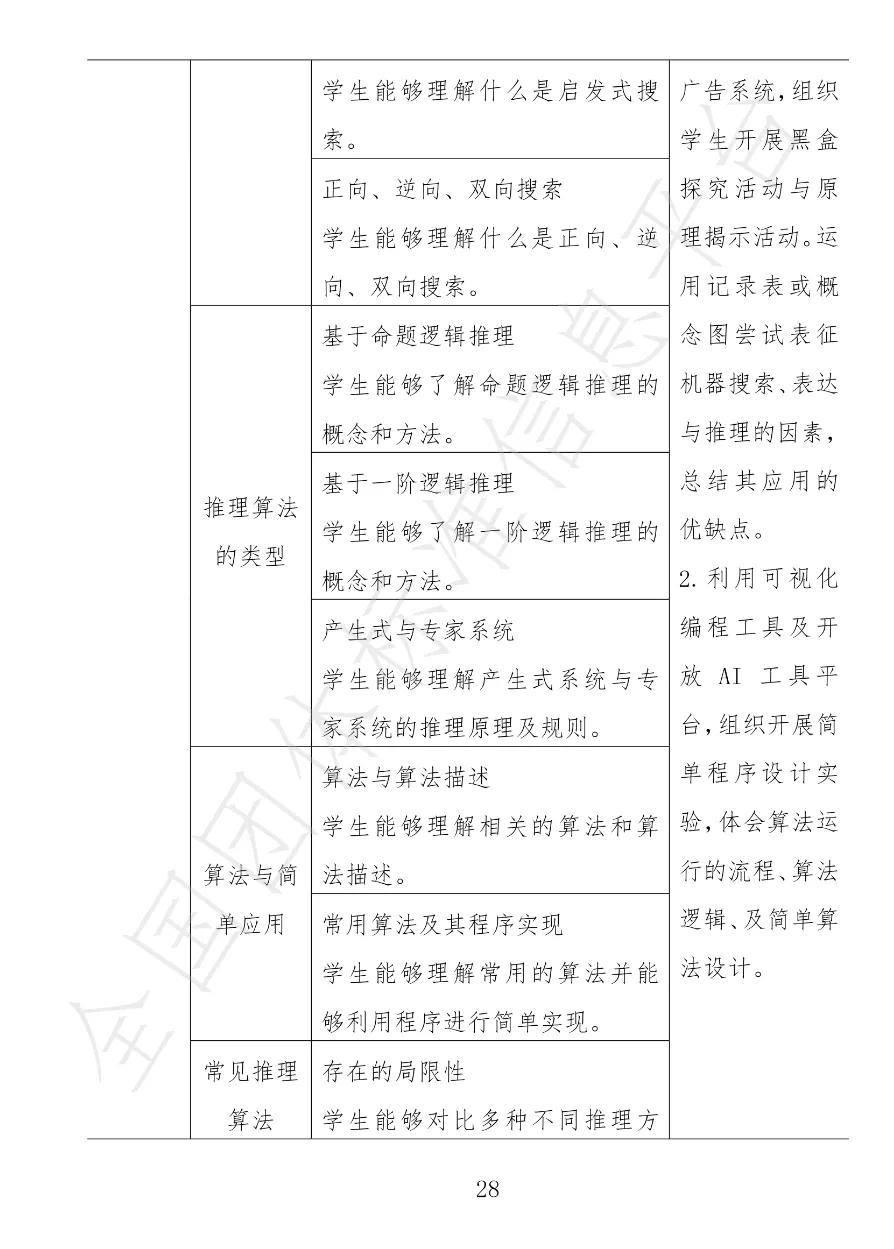
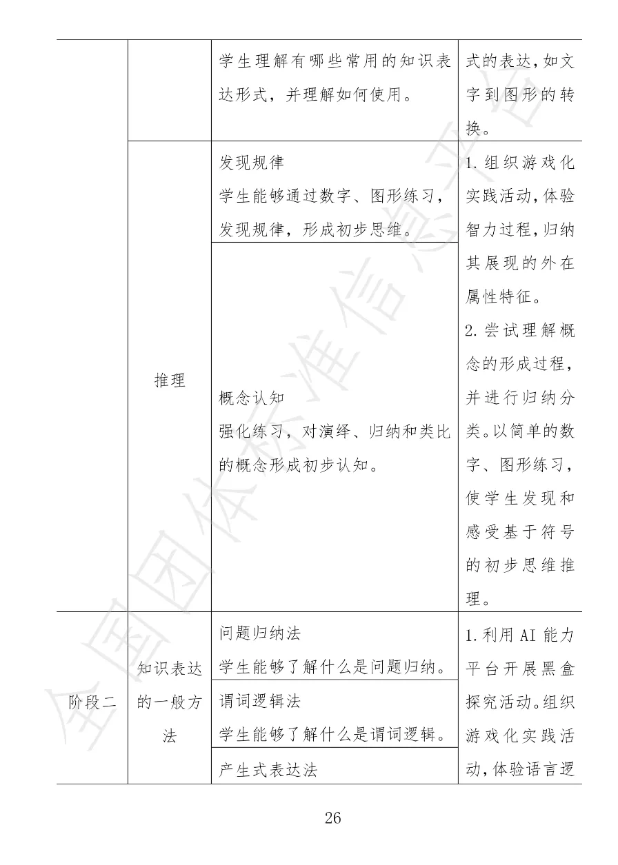
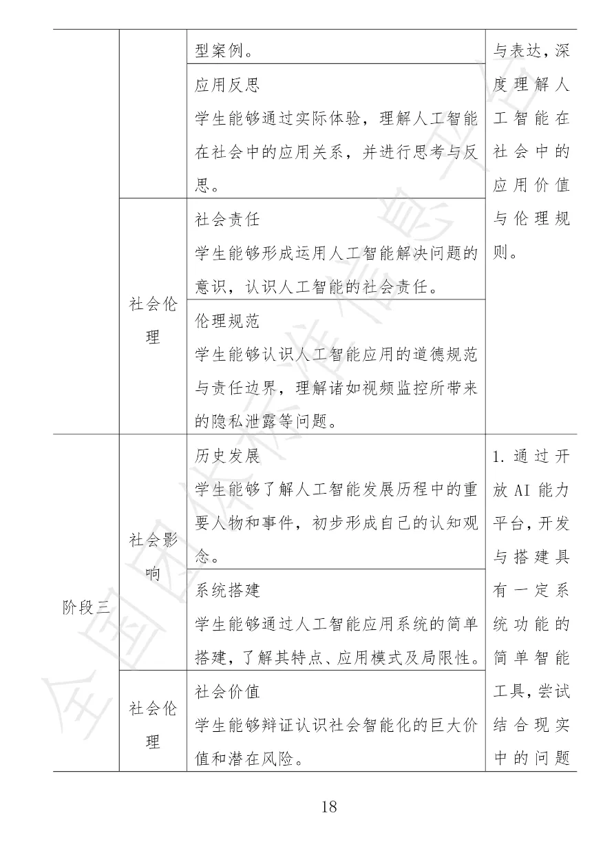
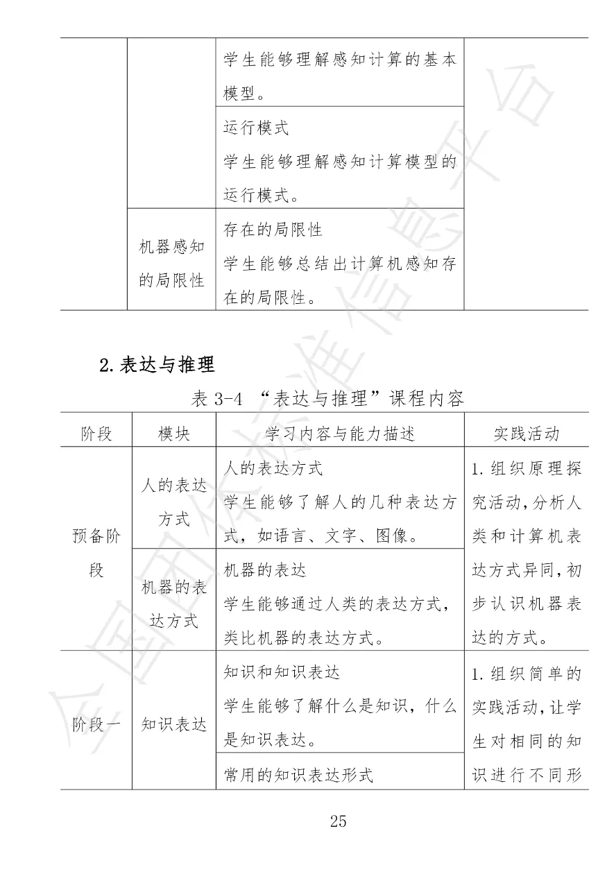
从这份标准中来看,小学阶段的课程更多是的体验,初中阶段则是深层次的体验和理解。这份标准中,包含了课程性质、课程理念、课程定位、培养目标、评价准备等内容。
也就是说详细说明了,孩子在中小学阶段会学习什么样的人工智能课程、为什么要学习、最终实现什么样的目标。接下来,就来给大家划一下重点!

1.课程性质
2.课程理念
1、培养适应智能社会发展的未来公民
2、构建多阶段人工智能课程体系
3、构建横纵融合的基础性核心课程内容
4、实践驱动问题解决促进能力发展
5、构建多元评价体系推动学习创新
从这些政策中,我们也不难发现,编程教育正在呈现一个逐渐低龄化的趋势。
中小学人工智能课程标准,解决了中小学人工智能课程为什么教、教什么、怎么教、教到什么程度的问题。只有取得这四个问题在逻辑上和行动上的一致性,才能保证课程教学活动的科学性和专业性,保证课程为培养社会主义需要的接班人的正确方向。


奥兰熊作为全国知名的乐高积木、少儿编程、机器人培训品牌,享以独特、专业和充满创造力、乐趣的课程,为2~16岁儿童打开了发现、探索世界及未来创新世界的大门!
