7月24日,中共中央办公厅,国务院办公厅印发了《关于进一步减轻义务教育阶段学生作业负担和校外培训负担的意见》。在“双减”政策调整下,大批K12学科类教培企业选择转型素质教育。

“双减”政策中明文规定,杜绝过度的学科压力!留给孩子足够的课余时间,支持和鼓励孩子发展体育、艺术、科学类,全面提升孩子的综合素质。
同时在今年4月,教育部印发义务教育课程方案和语文等16个课程标准(2022年版)!本次公布的“义务教育课程方案”相较过去二十年使用的“义务教育课程设置实验方案”,按中央要求新独立设置了“信息科技”与“劳动”两项课程科目。

该文件以“双减政策”为背景,进一步深化了教育教学改革,其中有许多变化值得家长们关注。
其中,关于孩子科学素养和信息科技的方案,更明示了未来义务教育阶段课程的巨大变化!
01新修订课程方案的四大特点
“本次修订坚持以习近平新时代中国特色社会主义思想为指导,全面贯彻党的教育方针,落实立德树人根本任务,对义务教育课程进行了整体设计和系统完善。”教育部课程教材研究所所长张国华介绍了新修订的义务教育课程方案和课程标准审议审核情况。他指出,国家教材委及其专家委员会于2021年4月至12月对义务教育课程方案和语文等16个课程标准开展了系列审议审核,认为修订后的义务教育课程方案和课程标准深化了课程改革,强化了课程育人功能,思路清晰、逻辑严谨、结构合理、重点突出,具体体现在四个方面。一、育人目标更加系统明确,彰显国家意志。深刻领会习近平总书记关于教育的重要论述精神,围绕落实立德树人根本任务,继承课程改革优秀传统,在育人目标设计上充分体现了中国特色。二、课程一体化设计理念进一步加强。以核心素养为统领,促进课程内容结构化,全面提升课程系统性。三、创新性和实践性进一步凸显。汲取历次课程修订经验,各课程标准以核心素养为纲呈现课程目标,以主题、项目或活动组织课程内容,强化学科实践和跨学科实践,驱动教学内容与方式的深层变革。四、课程实施指导进一步强化。为增强可操作性,课程方案和课程标准在课程内容设计、学业质量标准研制、丰富案例、条件保障等方面进行细化、强化,努力做到好用、管用。
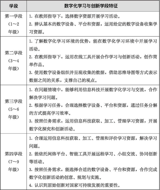
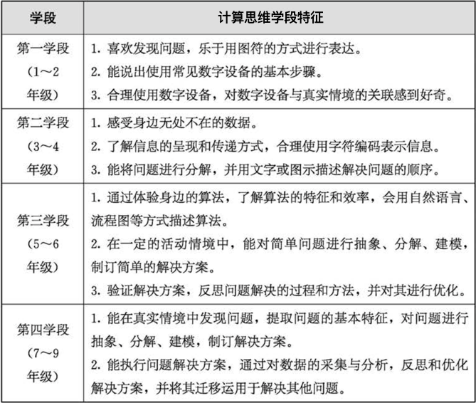
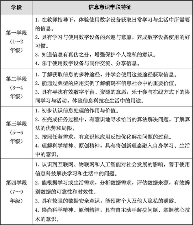
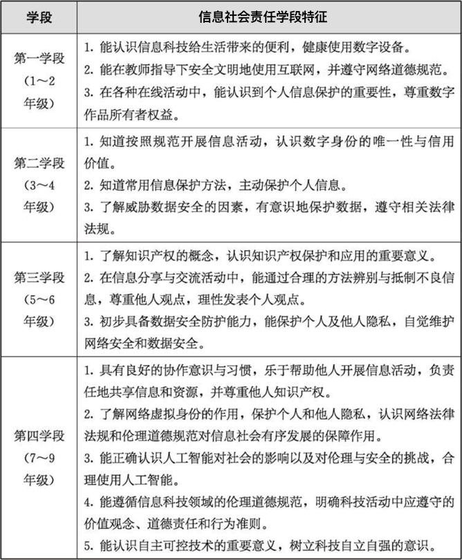
02“信息科技”内容与时俱进
此次公布的“信息科技”大纲围绕信息意识、计算思维、数字化学习与创新、信息社会责任四部分核心素养制定。
强调通过课程学习,帮助学生树立正确价值观,形成信息意识;让学生初步具备解决问题的能力,发展计算思维;提高学生数字化合作与探究的能力,发扬创新精神;让学生学会遵守信息社会法律法规,践行信息社会责任。根据新设的“信息科技”课程标准,这一课程在义务教育阶段覆盖一年级至九年级的全部年级阶段。在3~8年级单独开设课程,在其他年级将相关内容融入语文、道德与法治、数学、科学、综合实践活动等课程。在3~8年级单独开设课程的阶段,折算九年总课时占比须达到1%~3%。
在细读信息技术这门独立课程的课标之后,可以发现,未来孩子们在小学阶段接触到的课程将更加“与时俱进”!
03家长该如何布局?
根据上方图片,3年级开始掌握和应用字符编码、学会画思维导图、5年级开始用算法解决问题、画流程图.....这恰恰符合少儿编程教学当中对于孩子认知发展和技能培养的要求。依据核心素养和学段目标,结合学生认知特征,信息科技课程围绕数据、算法、网络、信息处理、信息安全、人工智能六条主线设计了义务教育全学段内容模块与跨学科主题。上图中,我们框选的内容,大家可以看到人工智能、数据编码的课程内容,这些很直观的反映出,国家对编程的重视度稳步提升,编程教育正经历从“非刚需”向“刚需”的转变。



04编程教育从“非刚需”转变“刚需”
既然信息技术已经被纳入义务教育大纲,编程教育也成为了必选。那接下来家长和孩子要面临的就不是要不要的问题了,而是如何能掌握的更好的选择了。
首先得认识到少儿编程不是一节课两节课一年两年就能学会的,而是一个需要持续学习的成体系的课程。其次要了解到少儿编程是分阶段分领域的,也就是不是便宜的就好也不是贵的就要而是需要适合你孩子的情况的才是真的好!否则要么就是揠苗助长,要么就是蜻蜓点水。白白浪费宝贵的时间和精力!最后要真正明白未来人才能力的重要组成部分的含义,这就是说它是评价人才的一种标准,也是未来新形势下对人才的新的要求。据了解,在此次调整之前的20年,义务教育阶段与信息科技相关的教育内容一直被组织在“综合实践活动”课程中,且相关教学内容也较长时间没有系统性调整。
本次“信息科技”课程科目在义务教育阶段的设置导向与过去校内普及计算机使用不同,也与信息学奥赛只为国家培养少数精英不同。确立这一课程科目作为全民必修课的地位将真正服务于全民、全社会数字素养的提升。身处教育变革洪流当中投资者们,如何能抓住转型有利时机,则成为考验各学科教培机构反应速度的关键所在。毕竟,在今年政策监管趋严下,尤其是《义务教育课程方案和课程标准(2022年版)》新标准落地,如果反应速度稍有延迟,未能抓住关键性时机,则很可能在瞬息万变的市场环境下被迅速淘汰。
针对响应国家大力支持STEAM素质教育的需求,奥兰熊科技中心推出品牌加盟、课程培训、联营等合作方式,提供包括:课程体系、后台管理、师资培训、选址支持、校区运营指导等一体化解决方案,为教育投资者,K12教育机构快速转型、拓展STEAM素质教育保驾护航。
品牌简介

奥兰熊科技中心,是一个提供让孩子展现想象力、创造力、合作能力、学习乐趣与获取新知识能力的开放空间,从而培养孩子解决问题的能力,孩子们循序渐进地从接触世界到探索世界,逐步全方位了解世界。奥兰熊科技中心是一个全国性的品牌项目,现在已经成为了家长和孩子校外STEAM素质教育的理想选择。
品牌优势

奥兰熊(北京)教育科技有限公司,致力于儿童教育行业,为孩子们提供展现想象力、创造力、合作能力、获取新知的开放空间,重视培养孩子解决问题的能力,帮助孩子们循序渐进地从接触世界到探索世界,逐步全方位了解世界,让孩子好学的天性得到最大程度地发挥,拓展未来教育的全新边界。目前全国正在运营和筹建中的校区接近70家。
公司简介
奥兰熊教育科技有限公司,成立于2013年,并于2019年4月,公司成功落户北京,建立北京运营管理中心,同时,公司改名为奥兰熊(北京)教育科技有限公司,并正式面向全国开放招商加盟业务。

奥兰熊(北京)教育科技有限公司,致力于儿童教育行业,为孩子们提供展现想象力、创造力、合作能力、获取新知的开放空间,重视培养孩子解决问题的能力,帮助孩子们循序渐进地从接触世界到探索世界,逐步全方位了解世界,让孩子好学的天性得到最大程度地发挥,拓展未来教育的全新边界。
目前奥兰熊校区已覆盖全国各一二三线重点城市70多家校区,北京、上海、深圳、兰州、西安成都、新疆等地均有多家校区,截止至今服务三万以上学员,口碑和盈利能力居行业前列。奥兰熊科技中心的主题活动趣味化、编程游戏化、竞赛益智创新化,围绕兴趣,深挖动能理念影响着一代人,加入奥兰熊科技中心,让我们共同分享科教行业红利!
加盟联营

——庞大行业优势助力合伙人——
一站式扶持,扫除创业的障碍,让办校无忧
加盟优势
01 教学师资
国内知名教学团队保障一流教学品牌,全职专业认证讲师十年教育连锁运营管理团队,为加盟中心提供全程指导与联合管理。中心招生、科技赛事、国际机器人大赛,海外游学等多种盈利模式,年纯利破百万。采用整店输出+中心运营管理系统+全方位联营模式,让加盟中心管理经营无忧。线上、线下全方位营销招生体系,让加盟月月招生爆满。


—— 多年经验的积淀,多次成功的复制 ——
投入奥兰熊少儿机器人编程教育是让您管理最省心,投资回报最快的项目。如您有加盟意向,欢迎到校区进行实地考察了解,眼见为实,同时多与其他机构对比,才能看到奥兰熊科技中心是如何遥遥领先同行,值得您的选择,赢得您的信赖。
合作咨询:400-999-7712 / 15010884857
奥兰熊科技中心——以激发每一个孩子的学习能力为目的,综合使用乐高搭建器材,结合5E教学法及Scratch和Python的编程语言,由简入难,逐步提高孩子的STEAM素养,优化学习能力。同时深度结合无人机、机甲等创新系列机器人产品,专注打造科技实践活动、国内外权威机器人竞技赛事、冬夏令营游学等为一体的青少年科学素质培养平台。
奥兰熊作为全国知名的乐高积木、少儿编程、机器人培训品牌,享以独特、专业和充满创造力、乐趣的课程,为2~12岁儿童打开了发现、探索世界及未来创新世界的大门!